【竞赛】电气工程学院第十九届 “挑战杯” 全国大学生课外学术科技作品竞赛 “人工智能 +” 专项赛选拔
学院全体师生:
为深入学习贯彻党的二十大和二十届二中、三中全会精神,促进人工智能与经济发展、社会民生深度融合,培养一批既懂人工智能技术又熟悉行业发展的复合型人才,助力培育发展新质生产力,举办电气工程学院第十九届 “挑战杯” 全国大学生课外学术科技作品竞赛 “人工智能 +” 专项赛选拔。相关事宜通知如下。
一、 竞赛内容
(一)竞赛简介
专项赛设有三大赛道:“人工智能+”创意赛、“人工智能+”应用赛、“人工智能+”挑战赛。
(二)竞赛组别
1.“人工智能 +” 创意赛
(1)本赛道为开放式创意赛道,注重作品的创新创意。参赛者可基于学科实际及兴趣爱好,借助大模型技术,通过零代码或低代码完成人工智能原生应用的设计、开发和线上运行,体验人工智能原生应用从开发、展示到运行的全流程。
(2)参赛作品形式:需提交项目策划书、项目视频介绍、线上链接等材料。
2.“人工智能 +” 应用赛
(1)本赛道鼓励广大参赛者既瞄准国家重大战略需求与科技前沿问题,又从保障和改善民生、为人民创造美好生活的需要出发,充分利用自身所学所长,助力人工智能技术与各行业深度融合的 “人工智能 +” 向纵深发展。
(2)参赛作品形式:需提交项目介绍和展示材料、佐证材料等。作品(实物或者技术)须能通过视频或图文形式全方位展现。
(3)应用赛九大选题方向参考:
①人工智能+农业发展
②人工智能+工业制造
③人工智能+医疗健康
④人工智能+教育教学
⑤人工智能+交通运输
⑥ 人工智能+环境保护
⑦ 人工智能+政务管理
⑧人工智能+文化旅游
⑨人工智能+其他综合领域
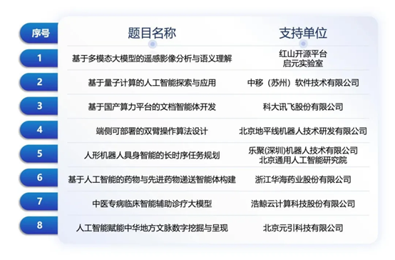
3.“人工智能 +” 挑战赛:
(1)本赛道由人工智能领域的相关企业和科研机构,立足实际研发需求,提出需要破解的 “卡脖子” 难题,汇聚青年智慧集智破题。
(2)题目名称及相关支持单位

根据各题目要求(见附件1)完成相关作品。
三、参赛要求
(一)参赛对象
1.2025 年 6 月 1 日以前正式注册的国内全日制非成人教育的各类高等院校在校专科生、本科生、硕士研究生和博士研究生(均不含在职研究生)均可申报作品参赛,以个人或团队形式参赛均可,每个团队不超过 10 人(含作品申报者),每件作品可由不超过 3 名教师指导完成。可以跨专业、跨学校、跨地域组队。参赛人员年龄在 40 周岁以下,即 1985 年 6 月 1 日(含)以后出生。
2.本校硕博连读生(直博生)若在 2025 年 6 月 1 日以前未通过博士资格考试的,按硕士生学历申报作品;若通过,则按博士生学历申报作品。没有实行资格考试制度的学校,按照前两年为硕士、后续为博士学历申报作品。本硕博连读生,按照四年、二年及后续分别对应本、硕、博申报。
3.鼓励支持中外青年联合组队参赛。鼓励具有国外普通高等院校学籍的在读学生(主要指有国外学籍的外籍学生及中国籍海外留学生)和国内满足参赛资格的学生(包括外籍来华留学生),联合组队共同报送作品。相关要求参照上述内容。
(二) 作品要求
1.同一作品不得同时参加本届竞赛主体赛事、其他专项赛事,仅可参加本专项赛的其中一个赛道,往届报送过的作品不得重复报送。毕业设计和课程设计(论文)、学年论文和学位论文、国际竞赛中获奖的作品、获国家级奖励成果(含本竞赛主办单位参与举办的其他全国性竞赛的获奖作品)等均不在参赛范围之列。作品必须具有完全知识产权,严禁抄袭。
2.每件作品仅可由 1 所高校推报,高校在推报前要对参赛团队成员及作品进行相关资格审查。各高校申报作品总数不限,参赛学生每人限主持 1 件。相关要求依照《“挑战杯” 全国大学生课外学术科技作品竞赛章程》执行。
(三)作品推报
请报名队伍于【2025年6月25日24:00】前,将以下文件打包发送至邮箱[email protected],文件及邮件均命名【人工智能专项赛—创意赛/应用赛/挑战赛—队伍负责人】。具体文件为:
(1)作品汇总表(附件2-4)电子版EXCEL文件。
(2)作品文本(包括但不限于系统方案报告、PPT、样机测试视频等所有本赛题需要提交的材料)
注意:提交作品时间可能修改,请各参赛队伍务必,加入QQ群【1049769823】,以QQ群通知为准。
四、赛程安排
各学院内部组织报名和作品筛选,各队伍于2025年6月25日前(暂定,具体时间视四川省团委提交作品时间而定)在参赛平台提交作品,汇总后报送校赛组委会组织评审环节。
省赛组委会组织评审环节,并于 2025 年 7 月 31 日前完成 “人工智能 +” 创意赛、应用赛的国赛推报工作,不限名额择优推报,国赛按照学历最高的参赛成员划分至专科组、本科组、硕士组和博士组分开评审。“人工智能 +” 挑战赛根据各题目要求提交作品。9 月上旬前,组织国赛初审。终审决赛与主体赛全国终审决赛一并开展评审。
学院工作联系人:占祥文 028-66366732
第十九届 “挑战杯” 竞赛官网://2025.tiaozhanbei.net/
电气工程学院
2025年6月3日
- 附件【附件1:挑战赛题目方案.rar】已下载次
- 附件【附件2:挑战杯人工智能+专项赛-创意赛信息汇总表.xlsx】已下载次
- 附件【附件3:挑战杯人工智能+专项赛-挑战赛信息汇总表.xlsx】已下载次
- 附件【附件4:挑战杯人工智能+专项赛-应用赛信息汇总表.xlsx】已下载次
