电气工程学院2023年本科招生——数说电气,等你探索

一年盛夏繁花
终得累累硕果
灿烂又热烈的青春
即将碰撞出绚丽的火花
此刻,扬帆远航
在交大电气
你将开启一段充实而奇妙的旅程
74年办学历史
电气工程学院是西南交通大学历史最悠久的学院之一,由中国科学院院士曹建猷教授、著名电力机车专家杜庆萱教授、著名电磁理论专家任朗教授创建于1949年,迄今已有74年的历史。

15+世界、国内第一
在74年的风雨兼程中,电气工程学院创造了铁路电气化众多世界、国内第一:
确立了我国电气化铁路牵引供电制式标准
参与了我国第一条电气化铁路宝成线的建设
参与了我国第一台电力机车的研制
研制成功我国第一套电气化铁道多微机远动系统
研制成功我国第一辆接触网检测车、变电所电气实验车
研制成功我国第一辆载人磁浮列车
研制成功我国第一套牵引变电安全监控及综合自动化系统
研制成功我国第一套高速铁路供电综合监控系统
研制成功我国第一套高速铁路供电安全检测监测系统
研制成功我国第一套牵引供电关键设备安全运行检测系统
研制成功世界首套电气化铁路“单三相组合式同相供电装置”
研制成功世界首台220kV/56.5MVA超低损耗卷铁芯节能型牵引变压器
研制成功世界首辆燃料电池混合动力有轨电车
研制成功我国首列无线供电制式轻轨车
研制成功我国首台氢燃料电池混合动力机车

18位国家级人才
学院设有电工电子、电力工程、电力电子与电力传动、电子信息工程4个教学系,师资力量雄厚,现有中国工程院院士2人(双聘1人),俄罗斯工程院外籍院士1人,国家级领军人才5人,“四青”人才8人,国家级教学名师2人。


2个国家级一流本科专业
学院“电气工程及其自动化”“电子信息工程”2个大类本科专业均入选国家级一流本科专业建设点,“中车时代微电子学院”入选首批国家级现代产业学院(全国50所),拥有电气工程、控制科学与工程2个一级学科的博士、硕士学位授予权,建有电气工程博士后科研流动站,建立了完整的学士—硕士—博士—博士后培养体系。

44余项国家级、省部级科技奖
学院科研成果丰硕,获得国家科技进步二等奖4项,省部级特等/一等奖40余项,主持国家重大项目2项,重点基金项目8项,重点联合基金16项,科研经费到账连续两年突破1.1亿元。
部分科研项目统计


30门一流课程
学院教学质量有效保障,主持国家级教学成果奖获奖6项,四川省教学成果奖获奖9项,主持国家级一流本科课程7门,主持省级一流课程和思政示范课程24门,推荐首届全国教材建设奖教材4本。

国家铁路局为建党一百周年献礼而打造的31部高铁工程学各专业教材中,轨道交通电气化领域的全部3本教材《高速列车电力牵引传动与控制》《高速铁路牵引供电》《高速磁浮铁路技术》均由学院教师编写完成。

“5”+“3”个专业方向
电气工程及其自动化专业下设5个专业方向:
方向1:轨道交通供电及其自动化。
方向2:电力系统及其自动化。
方向3:电力电子与传动控制。
方向4:城轨与磁浮交通电气化。
方向5:功率半导体器件及应用。
电子信息工程专业下设3个专业方向:
方向1:机器人系统。
方向2:人工智能技术。
方向3:轨道交通信息与控制。


10余个国家级、省部级科技创新平台
电气工程学院争创全方位科研创新平台,竭力为学生提供优质平台。学院共计建设11个国家级、省部级科技创新平台,其中包含1个国家工程(技术)研究中心,2个国家铁路行业重点实验室。近5年,学生参加重点实验室开放项目、个性化实验项目达500余人次;组织中大型实验室开放和参观活动100余次。


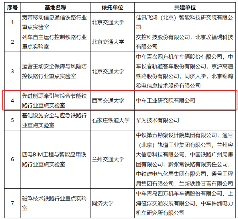
首批铁路行业重点实验室

第二批铁路行业重点实验室

100%本科生科创实训参与率
电气工程学院全面统筹教师、科研、教学、实验室等资源,为学生提供科技创新能力提升平台,形成“相见—初探—进阶—深研(拓展)”的“创新电气、智绘未来”阶梯式科创竞赛成长体系。学院师生积极参加学科竞赛,近10年来,学院共有近1万余名本科生参加科创竞赛。2021级本科生科创实训参与率达100%,学生参加科创竞赛共获得国家级奖项360余人次,省部级奖项1200余人次。




百余项品牌系列学生活动
电气工程学院坚持落实“立德树人”根本任务,坚持以服务学生成长成才、促进学院发展建设为目标,开展丰富多彩的学生活动,在建设5个“电气”即“先锋电气、双严电气、创新电气、文化电气、阳光电气”基础上,依托团委下设的9个团学组织,打造了 “迎新季”“毕业季”“考研季”“就业季”“师生运动会”“文艺晚会”“国奖报告团”“精品第二课堂”“电气文化读本”“科创竞赛月”“学习经验座谈会”“社会实践与志愿服务”等百余项品牌系列学生活动,为学生提供了展现自我、提高能力的多元化平台,培养德智体美劳全面发展的时代新人。






竢实扬华,自强不息
我们在成都
在充满梦想与热爱的交大校园
等你一起
共赴美好大学时光
邀你一起
探索未来,绽放绚丽之花!
