禁忌书屋

关于开展2016年“先进班集体”院级评审相关工作的通知

作者:时间:16-10-14 16:21浏览:字体:
 

各班级:

根据《禁忌书屋 十佳先进班集体评选办法》的规定,现将2016 “校级先进班集体评审相关工作通知如下:

先进班集体和十佳大学生的申报已经截止,请递交了先进班集体申请表的班级于下周四(以实际通知为准)中午12309S楼演播厅参加学院先进班集体评审,具体要求如下:

1)评审形式:组织候选班级公开演讲展示,候选班集体代表人(不超过3人,最少1人)公开演讲。

2)评审参加人员:15级、16级各班班长、团支书、班级代表(共三名)及参加校级先进班集体评审的候选班级代表。

2)评审要求:

A、候选班集体代表进行演讲展示(结合PPT或视频),代表人不超过三名。候选班集体代表人发言,内容以展示班集体的特色为主,突出班级凝聚力与取得的成绩。(具体要求见附件1

B、演讲展示合计时间不得少于4分钟,不得超过5分钟

C、演讲展示要求着装整齐。

D、最终学院六个先进班集体荣誉称号名额在评审后由学院讨论决定,其中排名第一的班级代表学院参加校级“十佳班集体”评选,剩余五个班级推选为校级先进班集体候选。

 

 

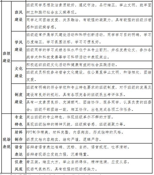
附件1:先进班集体评审指标

*院级评审不要求着正装,着装整齐即可。

*本指标体系仅做评审打分参考指标,候选班级可结合班级实际进行相关内容的展示。

 

一审:

二审:

三审: